... newer stories
Dienstag, 31. Juli 2012
Warum sind wir hier?
davema159, 00:56h
Die Menschheitsfrage
Warum sind wir hier?
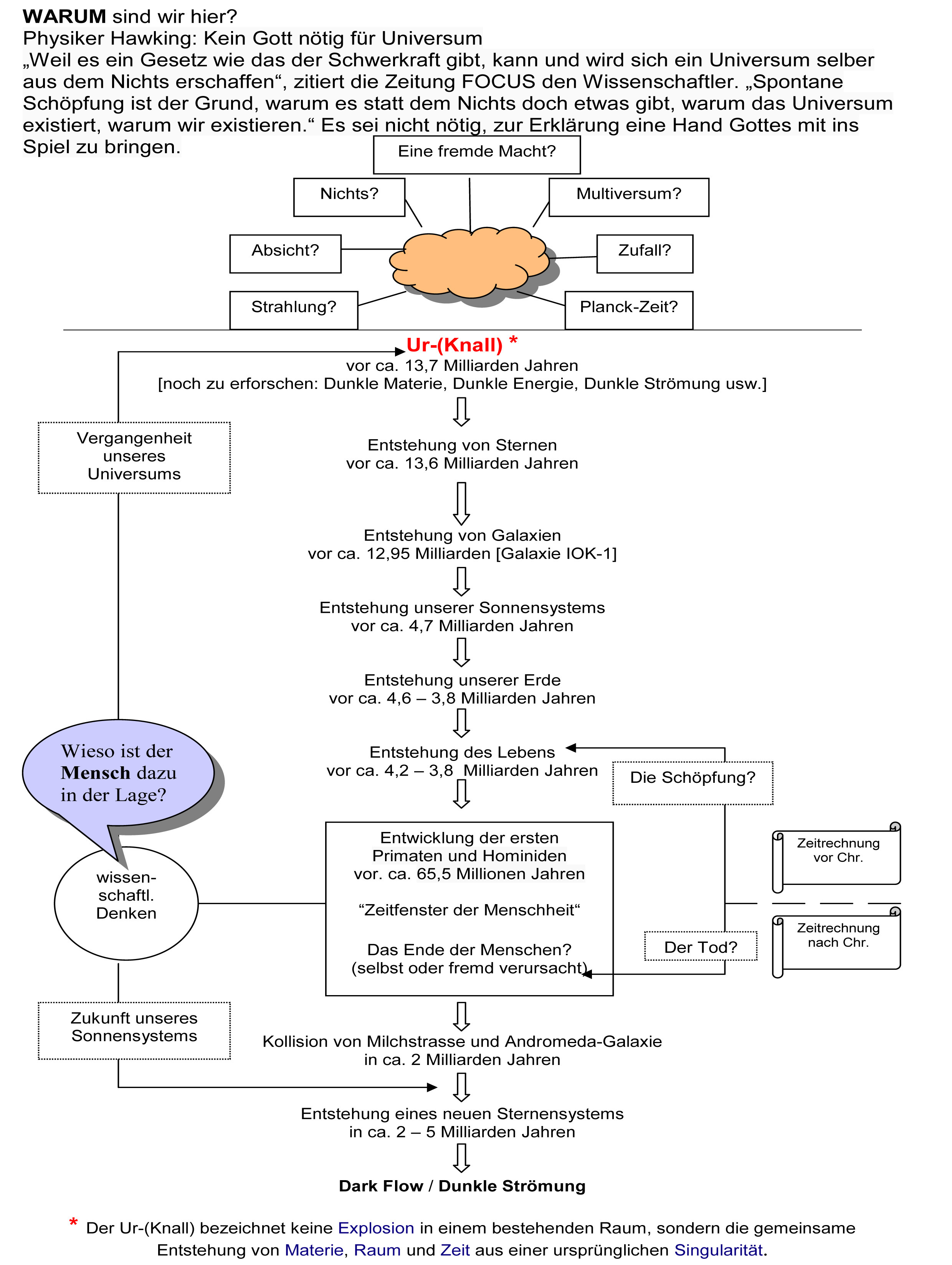
Eine kleine schematische Darstellung zeigt meinen Gedankengang, aber auch die Themen, die für uns Menschen eine wichtige Rolle spielen und in jedem einzelnen Punkt würdig sind, genauer betrachtet zu werden!
Macro: die menschheitsfrage (jpg, 890 KB)
Details: 890 KB image/jpeg, 1 download
Wieso kann sich der Mensch zum Thema Ur(-Knall) eigentlich Gedanken machen, wenn er doch eher ein Zufalls- bzw. Evolutionsprodukt ist? Alles was unsere Erde und vielleicht noch das Sonnensytem betrifft kann man noch nachvollziehen, aber alles was weiterzurück liegt oder alles was fern in der Zukunft liegt - wie kann man behaupten, darüber Wissen zu haben? Unsere Vorfahren glaubten an Götter und dachten auch, sie hätten das Wissen!!!
Warum sind wir hier?
Eine kleine schematische Darstellung zeigt meinen Gedankengang, aber auch die Themen, die für uns Menschen eine wichtige Rolle spielen und in jedem einzelnen Punkt würdig sind, genauer betrachtet zu werden!
Macro: die menschheitsfrage (jpg, 890 KB)
Details: 890 KB image/jpeg, 1 download
Wieso kann sich der Mensch zum Thema Ur(-Knall) eigentlich Gedanken machen, wenn er doch eher ein Zufalls- bzw. Evolutionsprodukt ist? Alles was unsere Erde und vielleicht noch das Sonnensytem betrifft kann man noch nachvollziehen, aber alles was weiterzurück liegt oder alles was fern in der Zukunft liegt - wie kann man behaupten, darüber Wissen zu haben? Unsere Vorfahren glaubten an Götter und dachten auch, sie hätten das Wissen!!!
... link (0 Kommentare) ... comment
Typisch Politik
davema159, 00:52h
Typisch Politik:
Gabriel will sich das Banken-Thema und deren negatives Gebaren zum Wahlkampfthema machen? Eigentlich sollte das selbstverständlich sein, dass die Politik sich dem Problem annimmt, aber nein, als Wahlkampfthema könnte man ja vielleicht ein wenig punkten und mehr Wählerstimmen erreichen.
Typisch Politiker!!!
Gabriel will sich das Banken-Thema und deren negatives Gebaren zum Wahlkampfthema machen? Eigentlich sollte das selbstverständlich sein, dass die Politik sich dem Problem annimmt, aber nein, als Wahlkampfthema könnte man ja vielleicht ein wenig punkten und mehr Wählerstimmen erreichen.
Typisch Politiker!!!
... link (0 Kommentare) ... comment
Kosmologie - ungeklärte Phänomene
davema159, 00:51h
Kosmologie
Es gibt noch so viele ungeklärte Phänomene über die man im Einzelnen wohl jeweils ein eigenes Buch schreiben könnte, wenn die Wissenschaftler die Geheimnisse kennen würden!
folgende Phänomene sind zu überprüfen und zu verifizieren:
1) Dunkle Materie
2) Dunkle Energie
3) Dunkle Strömung (dark flow)
4) Schwarze Löcher
5) Weisse Löcher
6) Wurmlöcher
Was weiss die Wisenschaft eigentlich überhaupt? Vielleicht wird sich unser wissenschaftliches Verständnis zur Entstehung des Universums oder eines Multiversums grundlegend verändern müssen. Warten wir die weiteren Forschungen ab!
Es gibt noch so viele ungeklärte Phänomene über die man im Einzelnen wohl jeweils ein eigenes Buch schreiben könnte, wenn die Wissenschaftler die Geheimnisse kennen würden!
folgende Phänomene sind zu überprüfen und zu verifizieren:
1) Dunkle Materie
2) Dunkle Energie
3) Dunkle Strömung (dark flow)
4) Schwarze Löcher
5) Weisse Löcher
6) Wurmlöcher
Was weiss die Wisenschaft eigentlich überhaupt? Vielleicht wird sich unser wissenschaftliches Verständnis zur Entstehung des Universums oder eines Multiversums grundlegend verändern müssen. Warten wir die weiteren Forschungen ab!
... link (0 Kommentare) ... comment
Seltene Oper
davema159, 00:50h
Erst muss man lange nach Catalani-Opern suchen und nun sind es schon 3 "La Wally"-Aufführungen:
1) Ostrava ab 20.09.2012
2) Innsbruck ab 29.09.2012
3) St.Gallen ab 20.10.2012
Man kann ja leider nicht alles besuchen - schade! Es sei denn man hätte die Zeit und das Geld dazu :)
1) Ostrava ab 20.09.2012
2) Innsbruck ab 29.09.2012
3) St.Gallen ab 20.10.2012
Man kann ja leider nicht alles besuchen - schade! Es sei denn man hätte die Zeit und das Geld dazu :)
... link (0 Kommentare) ... comment
... older stories